DISTRIBUTED PROCESSING TECHNOLOGY
PM3224, PM3224W, PM3224-MAC, PM3224W-MAC
|
| |
|
Data bus: |
32-bit PCI |
|
Size: |
Three-quarter length, full-height card |
|
Hard drive supported: |
Up to seven SCSI-2, SCSI-3 or Fast SCSI devices (PM3224 and PM3224-MAC) Up to fifteen Wide SCSI devices (PM3224W and PM3224W-MAC) Up to 45 Wide SCSI devices with expansion board upgrades |
|
Floppy drives supported: |
None |
|
ADAPTER CONNECTIONS | |
|
Function |
Location |
|
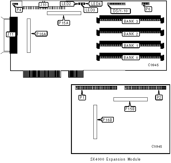
3-pin connector - remote alarm |
P4 |
|
4-pin connector - drive active LED |
P6 |
|
Proprietary connector to SX4000 expansion module |
P15A |
|
Proprietary connector to SX4000 expansion module |
P16A |
|
50/68-pin SCSI bus 0 connector - internal |
J10 |
|
50/68-pin SCSI bus 0 connector - external |
J11 |
|
ECC error LED - red |
LED2 |
|
Parity error LED - red |
LED3 |
|
ECC enabled LED - green |
LED4 |
|
LED - adapter busy |
DS/1 |
|
LED - computer bus transfer to adapter |
DS/2 |
|
LED - computer bus transfer from adapter |
DS/3 |
|
LED - cache hit |
DS/4 |
|
LED - disk read/ahead active |
DS/5 |
|
LED - disk read |
DS/6 |
|
LED - disk write |
DS/7 |
|
LED - adapter reset |
DS/8 |
|
LED - interrupt to computer pending |
DS/9 |
|
LED - DRQ to computer asserted |
DS/10 |
|
Note: 50-pin external ports are on the PM3224 models. 68-pin ports are on the PM3224/W. | |
|
SX4000 EXPANSION MODULE CONNECTIONS | |
|
Function |
Location |
|
50-pin SCSI bus 1 connector - internal |
P1 |
|
50-pin SCSI bus 2 connector - internal (see note) |
P2 |
|
Proprietary connector from SX4000 module to adapter |
P15B |
|
Proprietary connector from SX4000 module to adapter |
P16B |
|
Note: There are four versions of the SX4000 expansion module: SX4000/1, SX4000W/1, SX4000/2 and SX4000W/2. The first two modules have a single SCSI connector (P1). This adds one bus, supporting seven additional devices on the PM3222 and an additional fifteen on the PM3222W. Expansion modules SX4000/2 and SX4000W/2 have two SCSI connectors (P1 and P2). This adds two buses, permitting the PM3222 to support an additional 14 devices, and the PM3222W to support an additional 30. Proprietary connectors P15B and P16B are on the reverse side of the expansion module. | |
|
DRAM CONFIGURATION | ||||
|
Size |
Bank 0 |
Bank 1 |
Bank 2 |
Bank 3 |
|
1MB |
(1) 256K x 36 |
None |
None |
None |
|
1MB |
None |
(1) 256K x 36 |
None |
None |
|
1MB |
None |
None |
(1) 256K x 36 |
None |
|
1MB |
None |
None |
None |
(1) 256K x 36 |
|
2MB |
(1) 256K x 36 |
(1) 256K x 36 |
None |
None |
|
2MB |
None |
(1) 256K x 36 |
(1) 256K x 36 |
None |
|
2MB |
None |
None |
(1) 256K x 36 |
(1) 256K x 36 |
|
3MB |
(1) 256K x 36 |
(1) 256K x 36 |
(1) 256K x 36 |
None |
|
3MB |
None |
(1) 256K x 36 |
(1) 256K x 36 |
(1) 256K x 36 |
|
3MB |
(1) 256K x 36 |
None |
(1) 256K x 36 |
(1) 256K x 36 |
|
3MB |
(1) 256K x 36 |
(1) 256K x 36 |
None |
(1) 256K x 36 |
|
4MB |
(1) 256K x 36 |
(1) 256K x 36 |
(1) 256K x 36 |
(1) 256K x 36 |
|
4MB |
(1) 1M x 36 |
None |
None |
None |
|
4MB |
None |
(1) 1M x 36 |
None |
None |
|
4MB |
None |
None |
(1) 1M x 36 |
None |
|
4MB |
None |
None |
None |
(1) 1M x 36 |
|
8MB |
(1) 1M x 36 |
(1) 1M x 36 |
None |
None |
|
8MB |
None |
(1) 1M x 36 |
(1) 1M x 36 |
None |
|
8MB |
None |
None |
(1) 1M x 36 |
(1) 1M x 36 |
|
12MB |
(1) 1M x 36 |
(1) 1M x 36 |
(1) 1M x 36 |
None |
|
12MB |
None |
(1) 1M x 36 |
(1) 1M x 36 |
(1) 1M x 36 |
|
12MB |
(1) 1M x 36 |
None |
(1) 1M x 36 |
(1) 1M x 36 |
|
12MB |
(1) 1M x 36 |
(1) 1M x 36 |
None |
(1) 1M x 36 |
|
16MB |
(1) 1M x 36 |
(1) 1M x 36 |
(1) 1M x 36 |
(1) 1M x 36 |
|
16MB |
(1) 4M x 36 |
None |
None |
None |
|
16MB |
None |
(1) 4M x 36 |
None |
None |
|
16MB |
None |
None |
(1) 4M x 36 |
None |
|
16MB |
None |
None |
None |
(1) 4M x 36 |
|
32MB |
(1) 4M x 36 |
(1) 4M x 36 |
None |
None |
|
32MB |
None |
(1) 4M x 36 |
(1) 4M x 36 |
None |
|
32MB |
None |
None |
(1) 4M x 36 |
(1) 4M x 36 |
|
48MB |
(1) 4M x 36 |
(1) 4M x 36 |
(1) 4M x 36 |
None |
|
48MB |
None |
(1) 4M x 36 |
(1) 4M x 36 |
(1) 4M x 36 |
|
48MB |
(1) 4M x 36 |
None |
(1) 4M x 36 |
(1) 4M x 36 |
|
48MB |
(1) 4M x 36 |
(1) 4M x 36 |
None |
(1) 4M x 36 |
|
64MB |
(1) 4M x 36 |
(1) 4M x 36 |
(1) 4M x 36 |
(1) 4M x 36 |
|
Notes: Although not shown above, 1MB, 4MB and 16MB SIMMs can be combined and DPT ECC SIMMs can replace parity SIMMs of 4MB or 16MB. Single sided SIMMs are preferred, but low-profile double sided 2MB and 8MB increments are supported. | ||||