COMPAQ COMPUTER CORPORATION

DESKPRO 386s/20 (Model 002040)

Processor

80386SX

Processor Speed

20MHz

Chip Set

Compaq

Max. Onboard DRAM

16MB

Cache

None

BIOS

Compaq

Dimensions

332mm x 333mm

I/O Options

VGA feature connector, floppy drive interface, IDE interface, parallel port, serial port, VGA port, bus mouse

NPU Options

80387SX

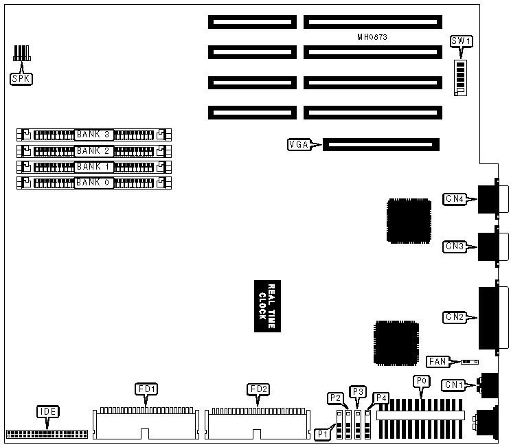
CONNECTIONS

Purpose

Location

Purpose

Location

Bus mouse port

CN1

IDE interface

IDE

Parallel port

CN2

VGA feature connector

VGA

Serial port

CN3

Main power

P0

VGA port

CN4

Drive power plugs

P1-P4

Fan power

FAN

Speaker

SPK

3.5 inch floppy drive interface

FD1

5.25 inch floppy drive interface

FD2

USER CONFIGURABLE SETTINGS

Function

SW1

Position

»

VGA port enabled

SW1/1

On

 

VGA port disabled

SW1/1

On

»

ROM resident setup enabled

SW1/2

On

 

ROM resident setup disabled

SW1/2

Off

»

External boot enabled

SW1/3

On

 

External boot disabled

SW1/3

Off

»

Password enabled

SW1/4

On

 

Password disabled

SW1/4

Off

»

Factory configured - do not alter

SW1/5

Off

»

Floppy drive read/write enabled

SW1/6

On

 

Floppy drive read/write disabled

SW1/6

Off

DRAM CONFIGURATION

Size

Bank 0

Bank 1

Bank 2

Bank 3

1MB

1M x 9

NONE

NONE

NONE

2MB

1M x 9

1M x 9

NONE

NONE

2MB

2M x 9

NONE

NONE

NONE

3MB

1M x 9

1M x 9

1M x 9

NONE

4MB

1M x 9

1M x 9

1M x 9

1M x 9

4MB

2M x 9

2M x 9

NONE

NONE

4MB

4M x 9

NONE

NONE

NONE

6MB

2M x 9

2M x 9

2M x 9

NONE

8MB

2M x 9

2M x 9

2M x 9

2M x 9

8MB

4M x 9

4M x 9

NONE

NONE

12MB

4M x 9

4M x 9

4M x 9

NONE

16MB

4M x 9

4M x 9

4M x 9

4M x 9