COMPAQ COMPUTER CORPORATION

DESKPRO 286e (Model 001226)

Processor

80286

Processor Speed

12MHz

Chip Set

Compaq

Max. Onboard DRAM

1MB (12MB on system memory card)

Cache

None

BIOS

Compaq

Dimensions

332mm x 333mm

I/O Options

VGA feature connector, floppy drive interface, IDE interface, proprietary system memory card slot, parallel port, serial port, VGA port, bus mouse

NPU Options

80287

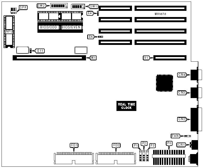
CONNECTIONS

Purpose

Location

Purpose

Location

Bus mouse port

CN1

IDE interface

FD2

Parallel port

CN2

Proprietary system memory card

M1

Serial port

CN3

Speaker

SPK

VGA port

CN4

Main power

P0

Fan power

FAN

Drive power plugs

P1-3

3.5 inch floppy drive interface

FD1

VGA feature connector

V1

USER CONFIGURABLE SETTINGS

Function

Jumper/Switch

Position

»

Mouse port enabled

E4

pins 2 & 3 closed

 

Mouse port disabled

E4

pins 1 & 2 closed

»

Local bus hidden refresh enabled

E6

pins 2 & 3 closed

 

Local bus hidden refresh disabled

E6

pins 1 & 2 closed

»

NPU speed select 12MHz

E11

pins 2 & 3 closed

»

NPU speed select 8MHz

E11

pins 1 & 2 closed

»

Option ROM disabled

SW1/3

Off

 

Option ROM enabled

SW1/3

On

»

CPU speed select automatic at power-on

SW1/4

On

 

CPU speed select high at power-on

SW1/4

Off

»

Factory configured - do not alter

SW1/5

Off

»

Monitor type select color

SW1/6

On

 

Monitor type select monochrome (MDA)

SW1/6

Off

»

IDE address select 1Fx;primary floppy address select 3Fx

SW2/1

Off

 

IDE address select 17x;secondary floppy address select 37x

SW2/1

On

»

Password enabled

SW2/2

Off

 

Password disabled

SW2/2

On

»

IDE drive interface enabled

SW2/3

Off

 

IDE drive interface disabled

SW2/3

On

»

VGA port enabled

SW2/8

Off

 

VGA port disabled

SW2/8

On

DRAM SWITCH CONFIGURATION

Size

SW1/1

SW1/2

256KB

Off

Off

512KB

On

Off

640KB

On

On

Reserved

Off

On

PARALLEL PORT CONFIGURATION

Setting

SW2/6

SW2/7

LPT1 at 3Bx

On

Off

LPT2 at 37x

Off

On

Disabled

On

On

SERIAL PORT CONFIGURATION

Setting

SW2/4

SW2/5

COM1 at IRQ4

Off

Off

COM2 at IRQ3

On

Off

Disabled

On

On