COMPAQ COMPUTER CORPORATION
PORTABLE III
|
Processor |
80286 (exact location unidentified) |
|
Processor Speed |
8/12MHz |
|
Chip Set |
Unidentified |
|
Max. Onboard DRAM |
6MB (4MB on external memory card) |
|
Cache |
None |
|
BIOS |
Unidentified |
|
Dimensions |
330mm x 218mm |
|
I/O Options |
IDE interface, external memory card slot, floppy drive interface, parallel port, serial port, VGA port, display connector |
|
NPU Options |
80287 (exact location unidentified) |
|
CONNECTIONS | |||
|
Purpose |
Location |
Purpose |
Location |
|
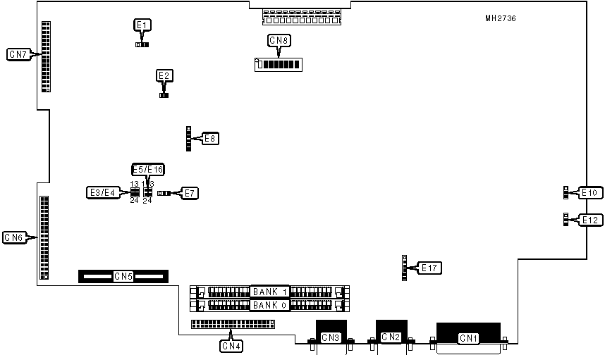
Parallel port |
CN1 |
External Memory card slot |
CN5 |
|
VGA port |
CN2 |
IDE interface |
CN6 |
|
Serial port |
CN3 |
Floppy drive interface |
CN7 |
|
Display controller |
CN4 | ||
|
USER CONFIGURABLE SETTINGS | |||
|
Function |
Jumper/Switch |
Position | |
|
» |
Hard drive enabled |
CN8/5 |
On |
|
Hard drive disabled |
CN8/5 |
Off | |
|
» |
CPU speed select 8MHz |
CN8/6 |
On |
|
CPU speed select 12MHz |
CN8/6 |
Off | |
|
» |
Video type select boots plasma display in color mode |
CN8/7 |
On |
|
Video type select boots plasma display in monochrome mode |
CN8/7 |
Off | |
|
» |
Factory configured - do not alter |
CN8/8 |
Off |
|
» |
CPU access speed select 8/12 |
E1 |
pins 1 & 2 closed |
|
CPU access speed select 8 |
E1 |
pins 2 & 3 closed | |
|
» |
Factory configured - do not alter |
E2 |
N/A |
|
» |
Printer port enabled |
E7 |
pins 2 & 3 closed |
|
Printer port disabled |
E7 |
pins 1 & 2 closed | |
|
» |
Controller address select primary |
E8 |
pins 1 & 2, 4 & 5 closed |
|
Controller address select secondary |
E8 |
pins 2 & 3, 4 & 5 closed | |
|
» |
System ROM select 16KB |
E10 |
pins 1 & 2 closed |
|
System ROM select 32KB |
E10 |
pins 2 & 3 closed | |
|
» |
ROM Set2 enabled |
E12 |
pins 1 & 2 closed |
|
ROM Set2 disabled |
E12 |
pins 2 & 3 closed | |
|
DRAM CONFIGURATION | ||
|
Size |
Bank 0 |
Bank 1 |
|
256KB |
(1) 256K x 9 |
NONE |
|
512KB |
(1) 256K x 9 |
(1) 256K x 9 |
|
1MB |
(1) 1M x 9 |
NONE |
|
1.5MB |
(1) 1M x 9 |
(1) 256K x 9 |
|
2MB |
(1) 1M x 9 |
(1) 1M x 9 |
|
COM/IRQ CONFIGURATION | |
|
COM/IRQ |
E5/E16 |
|
COM1/IRQ4 Serial |
pins 2 & 4 closed |
|
COM1/IRQ4 Modem |
pins 3 & 4 closed |
|
COM2/IRQ3 Serial |
pins 1 & 2 closed |
|
COM2/IRQ3 Modem |
pins 1 & 3 closed |
|
SERIAL PORT CONFIGURATION | |
|
COM port |
E3/E4 |
|
COM1 Serial |
pins 1 & 2 closed |
|
COM1 Modem |
pins 1 & 3 closed |
|
COM2 Serial |
pins 1 & 3 closed |
|
COM2 Modem |
pins 3 & 4 closed |
|
DRAM BASE MEMORY SWITCH CONFIGURATION | ||
|
Size |
CN8/1 |
CN8/2 |
|
None |
On |
On |
|
256KB |
On |
Off |
|
512KB |
Off |
On |
|
640KB |
Off |
Off |
|
DRAM EXTENDED MEMORY SWITCH CONFIGURATION | |||
|
Base memory |
Extended memory |
CN8 Switch 3 |
CN8 Switch 4 |
|
640KB |
256KB |
On |
Off |
|
640KB |
1MB |
Off |
On |
|
DRAM BANK CONFIGURATION | |
|
Bank |
E17 |
|
None |
pins 2 & 3, 4 & 5 closed |
|
Bank 1 |
pins 2 & 3, 5 & 6 closed |
|
Bank 1 & 2 |
pins 1 & 2, 4 & 5 closed |
|
Bank 1, 2, & 3 |
pins 1 & 2, 5 & 6 closed |
|
DRAM CONFIGURATION | |||
|
Size |
Bank 0 |
Bank 1 |
Bank 2 |
|
512KB |
(2) 256K x 9 |
NONE |
NONE |
|
1MB |
(2) 256K x 9 |
(2) 256K x 9 |
NONE |
|
1.5MB |
(2) 256K x 9 |
(2) 256K x 9 |
(2) 256K x 9 |
|
2MB |
(2) 1M x 9 |
NONE |
NONE |
|
4MB |
(2) 1M x 9 |
(2) 1M x 9 |
NONE |
|
6MB |
(2) 1M x 9 |
(2) 1M x 9 |
(2) 1M x 9 |
|
DRAM CONFIGURATION | |
|
Size |
S1 |
|
256K x 9 |
pins 1 & 2 closed |
|
1M x 9 |
pins 2 & 3 closed |