FLYTECH TECHNOLOGY (U.S.A.), INC.

CARRY I 5200

Processor

80286

Processor Speed

12MHz

Chip Set

Headland

Max. onboard DRAM

4MB

Cache

None

BIOS

AMI

Dimensions

240mm x 220mm

I/O Options

Floppy drive interface, IDE interface, parallel port, serial ports (2), VGA port

NPU Options

80287

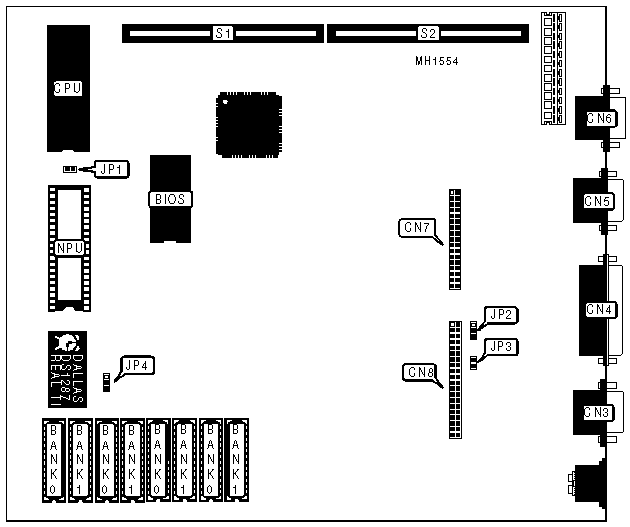
CONNECTIONS

Purpose

Location

Purpose

Location

VGA port

CN3

Serial port (COM1)

CN6

Parallel port

CN4

Floppy drive interface

CN7

Serial port (COM2)

CN5

IDE interface LED

CN8

USER CONFIGURABLE SETTINGS

Function

Jumper

Position

»

NPU synchronous with CPU

JP1

Open

 

Asynchronous NPU (clock must be 0.7 to 1.6x CPU clock)

JP1

Closed

»

Onboard VGA circuit enabled

JP2

pins 1 & 2 closed

 

Onboard VGA circuit disabled

JP2

pins 2 & 3 closed

»

16-bit video ROM access

JP3

Open

 

8-bit video ROM access

JP3

Closed

»

DMA bus master select for HT18C controller chip

JP4

pins 1 & 2 closed

 

DMA bus master select for HT18 controller chip

JP4

Pins 2 & 3 closed

DRAM CONFIGURATION

Size

Bank 0

Bank 1

1MB

(4) 44256

(4) 44256

2MB

(4) 441000

None

4MB

(4) 441000

(4) 441000