IBM CORPORATION
PS/2 MODEL 80 (8580-A21, A31)
|
Processor |
80386DX |
|
Processor Speed |
16/20/25MHz |
|
Chip Set |
None |
|
Max. Onboard DRAM |
8MB |
|
Cache |
None |
|
BIOS |
IBM |
|
Dimensions |
355mm x 254mm |
|
I/O Options |
Serial port, parallel port, pointing device connector, display connector, video adapter slot, floppy drive connector |
|
NPU Options |
80387 |
|
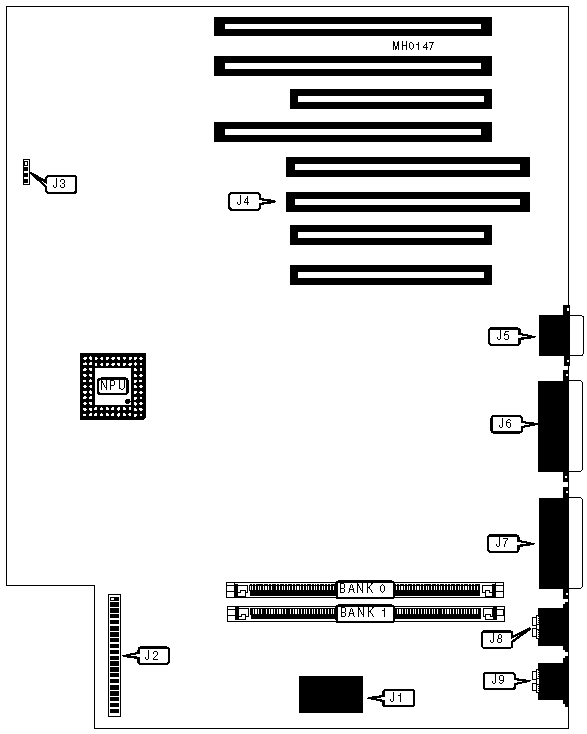
CONNECTIONS | |||
|
Purpose |
Location |
Purpose |
Location |
|
Power supply |
J1 |
Serial port |
J6 |
|
Floppy drive |
J2 |
Parallel port |
J7 |
|
Battery/speaker |
J3 |
Pointing device |
J8 |
|
Video adapter slot |
J4 |
Keyboard |
J9 |
|
VGA port |
J5 | ||
|
DRAM CONFIGURATION | ||
|
Size |
Bank 0 |
Bank 1 |
|
1MB |
(1) 256K x 36 |
NONE |
|
2MB |
(1) 256K x 36 |
(1) 256K x 36 |
|
4MB |
(1) 1M x 36 |
NONE |
|
8MB |
(1) 1M x 36 |
(1) 1M x 36 |
|
Note:SIMMs are a proprietary IBM design, standard 36-bit SIMMs can not be used. | ||