INTEL CORPORATION
DK440LX
|
Device Type |
Mainboard |
|
Processor |
Pentium II |
|
Processor Speed |
233/266/300MHz |
|
Chip Set |
Intel |
|
Video Chip Set |
None |
|
Maximum Onboard Memory |
1024MB (EDO & SDRAM supported) |
|
Maximum Video Memory |
None |
|
Cache |
512KB (located on Pentium II CPU) |
|
BIOS |
Intel/Phoenix |
|
Dimensions |
355mm x 304mm |
|
I/O Options |
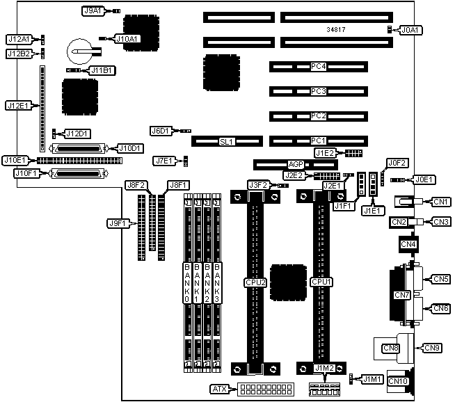
32-bit PCI slots (4), Ethernet connector, floppy drive interface, game/MIDI interface, green PC connector, IDE interfaces (2), SCSI interface, Ultra SCSI Wide interfaces (2), parallel port, PS/2 mouse port, serial ports (2), IR connector, USB connectors (2), ATX power connector, AGP slot, line ins (2), line out, microphone in, audio in CD-ROMs (2), telephony connector, RAID slot |
|
NPU Options |
None |
|
CONNECTIONS | |||
|
Purpose |
Location |
Purpose |
Location |
|
AGP slot |
AGP |
Wake on LAN connector |
J6D1 |
|
ATX power connector |
ATX |
IDE interface 2 |
J8F1 |
|
Microphone in |
CN1 |
Floppy drive interface |
J8F2 |
|
Line in (external) |
CN2 |
Wake on modem connector |
J9A1 |
|
Line out |
CN3 |
IDE interface 1 |
J9F1 |
|
Ethernet connector |
CN4 |
Hard drive interface LED |
J10A1 |
|
Serial port 2 (external) |
CN5 |
Ultra SCSI Wide interface |
J10D1 |
|
Serial port 1 |
CN6 |
SCSI interface |
J10E1 |
|
Parallel port |
CN7 |
Ultra SCSI Wide interface |
J10F1 |
|
USB connector 2 |
CN8 |
Hard drive interface LED |
J11B1 |
|
USB connector 1 |
CN9 |
Front chassis 1 fan power |
J12A1 |
|
PS/2 mouse port |
CN10 |
Front chassis 2 fan power |
J12B2 |
|
Chassis security connector |
J0A1 |
Green PC LED |
J12D1 |
|
Telephony connector |
J0E1 |
Soft off power supply |
J12E1/pins 1 & 2 |
|
Line in (internal) |
J0F2 |
Green PC connector |
J12E1/pins 3 & 4 |
|
Audio in CD-ROM |
J1E1 |
IR connector |
J12E1/pins 5 - 11 |
|
Serial port 2 (internal) |
J1E2 |
Hard drive interface LED |
J12E1/pins 12 - 16 |
|
Audio in CD-ROM |
J1F1 |
Power/sleep LED |
J12E1/pins 17 - 20 |
|
CPU1 fan power |
J1M1 |
Reset switch |
J12E1/pins 21 - 23 |
|
5v auxiliary power |
J1M2 |
Speaker |
J12E1/pins 24 - 27 |
|
Rear chassis fan |
J2E1 |
32-bit PCI slots |
PC1 PC4 |
|
Game/MIDI interface |
J2E2 |
RAID slot |
SL1 |
|
CPU2 fan power |
J3F2 | ||
|
USER CONFIGURABLE SETTINGS | |||
|
Function |
Label |
Position | |
|
» |
Flash BIOS normal operation |
J7E1 |
Pins 1 & 2 closed |
|
Flash BIOS configuration mode |
J7E1 |
Pins 2 & 3 closed | |
|
Flash BIOS recovery mode |
J7E1 |
Open | |
|
DIMM CONFIGURATION | ||||
|
Size |
Bank 0 |
Bank 1 |
Bank 2 |
Bank 3 |
|
16MB |
(1) 2M x 64 |
None |
None |
None |
|
32MB |
(1) 4M x 64 |
None |
None |
None |
|
32MB |
(1) 2M x 64 |
(1) 2M x 64 |
None |
None |
|
48MB |
(1) 4M x 64 |
(1) 2M x 64 |
None |
None |
|
48MB |
(1) 2M x 64 |
(1) 2M x 64 |
(1) 2M x 64 |
None |
|
64MB |
(1) 2M x 64 |
(1) 2M x 64 |
(1) 2M x 64 |
(1) 2M x 64 |
|
DIMM CONFIGURATION (CONT) | ||||
|
Size |
Bank 0 |
Bank 1 |
Bank 2 |
Bank 3 |
|
64MB |
(1) 8M x 64 |
None |
None |
None |
|
64MB |
(1) 4M x 64 |
(1) 4M x 64 |
None |
None |
|
80MB |
(1) 8M x 64 |
(1) 2M x 64 |
None |
None |
|
96MB |
(1) 8M x 64 |
(1) 4M x 64 |
None |
None |
|
96MB |
(1) 4M x 64 |
(1) 4M x 64 |
(1) 4M x 64 |
None |
|
128MB |
(1) 16M x 64 |
None |
None |
None |
|
128MB |
(1) 8M x 64 |
(1) 8M x 64 |
None |
None |
|
128MB |
(1) 4M x 64 |
(1) 4M x 64 |
(1) 4M x 64 |
(1) 4M x 64 |
|
144MB |
(1) 16M x 64 |
(1) 2M x 64 |
None |
None |
|
160MB |
(1) 16M x 64 |
(1) 4M x 64 |
None |
None |
|
176MB |
(1) 16M x 64 |
(1) 2M x 64 |
(1) 2M x 64 |
(1) 2M x 64 |
|
192MB |
(1) 16M x 64 |
(1) 8M x 64 |
None |
None |
|
192MB |
(1) 8M x 64 |
(1) 8M x 64 |
(1) 8M x 64 |
None |
|
224MB |
(1) 16M x 64 |
(1) 4M x 64 |
(1) 4M x 64 |
(1) 4M x 64 |
|
256MB |
(1) 32M x 64 |
None |
None |
None |
|
256MB |
(1) 16M x 64 |
(1) 16M x 64 |
None |
None |
|
256MB |
(1) 8M x 64 |
(1) 8M x 64 |
(1) 8M x 64 |
(1) 8M x 64 |
|
288MB |
(1) 16M x 64 |
(1) 16M x 64 |
(1) 2M x 64 |
(1) 2M x 64 |
|
304MB |
(1) 32M x 64 |
(1) 2M x 64 |
(1) 2M x 64 |
(1) 2M x 64 |
|
320MB |
(1) 16M x 64 |
(1) 16M x 64 |
(1) 4M x 64 |
(1) 4M x 64 |
|
320MB |
(1) 16M x 64 |
(1) 8M x 64 |
(1) 8M x 64 |
(1) 8M x 64 |
|
352MB |
(1) 32M x 64 |
(1) 4M x 64 |
(1) 4M x 64 |
(1) 4M x 64 |
|
384MB |
(1) 16M x 64 |
(1) 16M x 64 |
(1) 16M x 64 |
None |
|
448MB |
(1) 32M x 64 |
(1) 8M x 64 |
(1) 8M x 64 |
(1) 8M x 64 |
|
512MB |
(1) 32M x 64 |
(1) 32M x 64 |
None |
None |
|
512MB |
(1) 16M x 64 |
(1) 16M x 64 |
(1) 16M x 64 |
(1) 16M x 64 |
|
640MB |
(1) 32M x 64 |
(1) 16M x 64 |
(1) 16M x 64 |
(1) 16M x 64 |
|
768MB |
(1) 32M x 64 |
(1) 32M x 64 |
(1) 32M x 64 |
None |
|
1024MB |
(1) 32M x 64 |
(1) 32M x 64 |
(1) 32M x 64 |
(1) 32M x 64 |
|
Note: Board accepts EDO & SDRAM memory. Maximum SDRAM is 512MB. Maximum EDO is 1GB. | ||||
|
CACHE CONFIGURATION |
|
Note: 512KB cache is located on the Pentium II CPU. |