MICRONICS COMPUTERS, INC.
MICRONICS 386
|
Processor |
80386DX |
|
Processor Speed |
20MHz |
|
Chip Set |
Micronics |
|
Max. Onboard DRAM |
Dependant upon the memory card installed |
|
Cache |
16KB (on M100C and M400C system memory cards only) |
|
BIOS |
Phoenix |
|
Dimensions |
355mm x 304mm |
|
I/O Options |
32-bit external memory card slot |
|
NPU Options |
80287 |
|
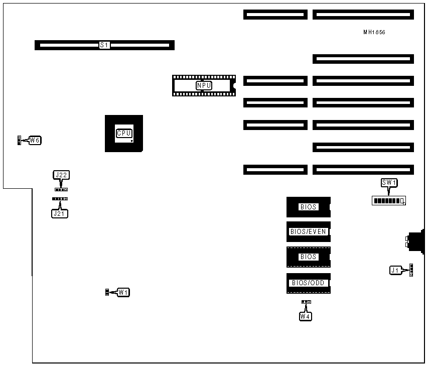
CONNECTIONS | |||
|
Purpose |
Location |
Purpose |
Location |
|
External battery |
J1 |
Reset switch |
W1 |
|
Power LED & keylock |
J21 |
32-bit external memory card slot |
S1 |
|
Speaker |
J22 | ||
|
USER CONFIGURABLE SETTINGS | |||
|
Function |
Jumper/Switch |
Position | |
|
» |
Factory configured - do not alter |
SW1/1 |
On |
|
» |
NPU disabled |
SW1/2 |
Off |
|
NPU enabled |
SW1/2 |
On | |
|
» |
BIOS relocation enabled |
SW1/4 |
On |
|
BIOS relocation disabled |
SW1/4 |
Off | |
|
» |
Factory configured - do not alter |
SW1/5 |
Off |
|
» |
Monitor type select color |
SW1/6 |
On |
|
Monitor type select monochrome |
SW1/6 |
Off | |
|
» |
Cache enabled |
SW1/7 |
On |
|
Cache disabled |
SW1/7 |
Off | |
|
» |
Factory configured - do not alter |
SW1/8 |
Off |
|
» |
Factory configured - do not alter |
W5 |
Closed |
|
Note: SW1/7 should read as follows; if the M100C or M400C memory card is installed: to enable cache leave On, to disable cache leave Off. If the M100, M200 or M300 is installed, SW1/7 should be left in the Off position. | |||
|
DRAM CONFIGURATION | ||
|
Size |
Bank 0 |
Bank 1 |
|
1MB |
(36) 41256 |
NONE |
|
2MB |
(36) 41256 |
(36) 41256 |
|
DRAM JUMPER CONFIGURATION | |
|
Size |
W1 |
|
1MB |
pins 2 & 3, 4 & 5, 7 & 8 closed |
|
2MB |
pins 1 & 2, 4 & 5, 7 & 8 closed |
|
DRAM CONFIGURATION | ||
|
Size |
Bank 0 |
Bank 1 |
|
4MB |
(36) 411000 |
None |
|
8MB |
(36) 411000 |
(36) 411000 |
|
DRAM JUMPER CONFIGURATION | |||||
|
Size |
W1 |
W2 |
W3 |
W4 |
W5 |
|
4MB |
Closed |
Closed |
Open |
Open |
Open |
|
8MB |
Open |
Closed |
Open |
Open |
Open |
|
DRAM CONFIGURATION | ||
|
Size |
Bank 0 |
Bank 1 |
|
2MB |
(24) 44256 |
NONE |
|
6MB |
(24) 44256 |
(36) 411000 |
|
DRAM JUMPER CONFIGURATION | ||||||||
|
Size |
SW1 |
SW2 |
SW3 |
SW4 |
SW5 |
SW6 |
SW7 |
SW8 |
|
2MB |
Off |
Off |
On |
Off |
On |
On |
Off |
On |
|
6MB |
Off |
On |
On |
Off |
On |
On |
Off |
On |
|
DRAM CONFIGURATION M100C | ||
|
Size |
Bank 0 |
Bank 1 |
|
1MB |
(36) 41256 |
NONE |
|
2MB |
(36) 41256 |
(36) 41256 |
|
DRAM JUMPER CONFIGURATION M100C | ||
|
Size |
W1 |
W3 |
|
4MB |
Pins 1 & 2 closed |
Closed |
|
8MB |
Pins 2 & 3 closed |
Closed |
|
DRAM CONFIGURATION M400C | ||
|
Size |
Bank 0 |
Bank 1 |
|
4MB |
(36) 411000 |
NONE |
|
8MB |
(36) 411000 |
(36) 411000 |
|
DRAM JUMPER CONFIGURATION M400C | ||
|
Size |
W1 |
W3 |
|
4MB |
Pins 1 & 2 closed |
Closed |
|
8MB |
Pins 2 & 3 closed |
Closed |