TEXAS INSTRUMENTS

BUSINESS PRO-MLB1-2

Processor

80286

Processor Speed

6/8/10/12/16/20MHz

Chip Set

Texas Instruments

Max. Onboard DRAM

640KB

Cache

None

BIOS

Texas Instruments

Dimensions

220mm x 270mm

I/O Options

Memory card, parallel port, serial port

NPU Options

80287

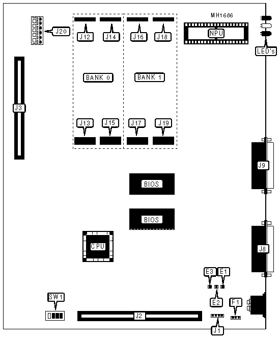
CONNECTIONS

Purpose

Location

Purpose

Location

Expansion bus connector

J2

64KB module

J18 & J19

Expansion RAM interface connector

J3

64KB module

J16 & J17

Serial port

J8

256KB module

J14 & J15

Parallel port

J9

256KB module

J16 & J17

USER CONFIGURABLE SETTINGS

Function

Jumper/Switch

Position

»

Speaker select external

E1 & E3

Connected to speaker

 

Speaker select monitor

E1 & E2

closed

»

Factory configured - do not alter

F1

N/A

»

Factory configured - do not alter

J1

N/A

»

Monitor type select color

SW1/switch 1

on

 

Monitor type select monochrome

SW1/switch 1

off

»

Parallel port select LPT1

SW1/switch 2

off

 

Parallel port select LPT2

SW1/switch 2

on

»

Serial port select COM1

SW1/switch 3

off

 

Serial port select COM2

SW1/switch 3

on

DRAM CONFIGURATION

Size

Bank 0

Bank 1

SW1/Switch 1

512KB

(2) 256KB Modules

NONE

off

640KB

(2) 256KB Modules

(2) 64KB Modules

on

MAIN LOGIC BOARD SELF-TEST LED’S

Green

Yellow

Blue

Item failed

Message

On

On

On

CPU

None

On

On

Off

8142 test keyboard

None

On

Off

On

8254 Timer 1 test

0001

On

Off

Off

ROM CRC check

0002

Off

On

On

CMOS RAM test

0003

Off

On

Off

Mem. refresh test

0004

Off

Off

On

0-256K RAM test

0005

Off

Off

Off

Turbo mode test

0006

Off

Off

Off

Turbo parity error

0008

Off

Off

On

Nonturbo partiy error

0008

On

On

On

8259 test

0007

Off

Off

Off

8254 timer interrupt

0012

On

On

Off

Protected mode test

0020

On

Off

On

8254 timer 2 test

0001

On

Off

Off

DMA test

0051