TULIP COMPUTERS

WS 386SX (TC36)

Processor

80386SX

Processor Speed

25MHz

Chip Set

Unidentified

Max. Onboard DRAM

16MB

Cache

None

BIOS

Unidentified

Dimensions

280mm x 254mm

I/O Options

Parallel port, serial ports (2), VGA port, VGA feature connector, floppy drive interface, IDE interface

NPU Options

80387SX

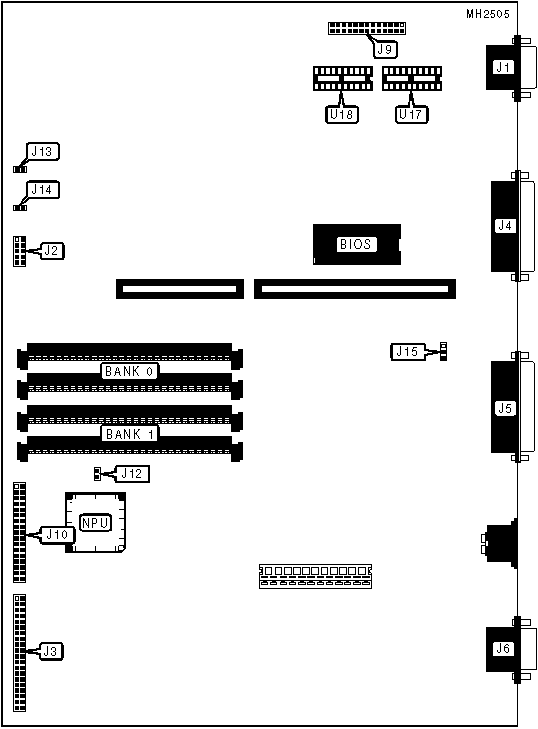
CONNECTIONS

Purpose

Location

Purpose

Location

Serial port 1

J1

VGA port

J6

LED, speaker, & battery

J2

VGA feature connector

J9

IDE interface

J3

Floppy drive interface

J10

Serial port 2

J4

Extra fan connector

J13

Parallel port

J5

   

USER CONFIGURABLE SETTINGS

Function

Jumper

Position

»

Battery type select internal

J14

Open

 

Battery type select external

J14

Closed

»

Parallel mode bidirectional

J15

pins 2 & 3 closed

 

Parallel mode unidirectional

J15

pins 1 & 2 closed

»

On-board memory enabled

J12

Open

 

On-board memory disabled

J12

Closed

DRAM CONFIGURATION

Size

Bank 0

Bank 1

2MB

NONE

NONE

4MB

(2) 1M x 9

NONE

6MB

(2) 1M x 9

(2) 1M x 9

10MB

(2) 4M x 9

NONE

16MB

(2) 4M x 9

(2) 4M x 9

VIDEO DRAM CONFIGURATION

Size

U17 & U18

256KB

NONE

512KB

(2) 44256