TULIP COMPUTERS
TULIP VISION LINE ID 4 66/100 (TC45)
|
Processor |
80486DX2/80486DX4 |
|
Processor Speed |
66(internal)/100(internal)MHz |
|
Chip Set |
Intel |
|
Max. Onboard DRAM |
64MB |
|
Cache |
256KB |
|
BIOS |
Unidentified |
|
Dimensions |
254mm x 218mm |
|
I/O Options |
PS/2 mouse port, parallel port, serial port, VGA port, network adapter, floppy drive interface, IDE interface, speaker/headphone port, microphone port, smartport, PCMCIA slots (2) |
|
NPU Options |
None |
|
CONNECTIONS | |||
|
Purpose |
Location |
Purpose |
Location |
|
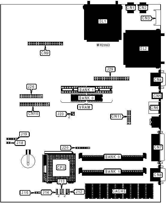
Speaker/headphone port |
CN1 |
Parallel port |
CN7 |
|
Microphone port |
CN2 |
Serial port |
CN8 |
|
AC power |
CN3 |
IDE interface |
CN9 |
|
VGA port |
CN4 |
Floppy drive interface |
CN10 |
|
Network port |
CN5 |
Smartport connector |
CN11 |
|
PS/2 mouse port |
CN6 |
PCMCIA slots |
SL1 & SL2 |
|
USER CONFIGURABLE SETTINGS | |||
|
Function |
Jumper |
Position | |
|
» |
Factory configured - do not alter |
J18 |
Open |
|
» |
Factory configured - do not alter |
J19 |
pins 1 & 2, 3 & 4, 5 & 6 closed |
|
» |
Factory configured - do not alter |
J20 |
pins 1 & 2, 3 & 4 closed |
|
» |
Factory configured - do not alter |
J26 |
Open |
|
» |
Factory configured - do not alter |
J29 |
Open |
|
DRAM CONFIGURATION | ||
|
Size |
Bank 0 |
Bank 1 |
|
8MB |
(1) 2M x 36 |
NONE |
|
12MB |
(1) 2M x 36 |
(1) 1M x 36 |
|
16MB |
(1) 2M x 36 |
(1) 2M x 36 |
|
16MB |
(1) 4M x 36 |
NONE |
|
20MB |
(1) 4M x 36 |
(1) 1M x 36 |
|
24MB |
(1) 2M x 36 |
(1) 4M x 36 |
|
24MB |
(1) 4M x 36 |
(1) 2M x 36 |
|
32MB |
(1) 4M x 36 |
(1) 4M x 36 |
|
32MB |
(1) 8M x 36 |
NONE |
|
36MB |
(1) 8M x 36 |
(1) 1M x 36 |
|
40MB |
(1) 2M x 36 |
(1) 8M x 36 |
|
40MB |
(1) 8M x 36 |
(1) 2M x 36 |
|
48MB |
(1) 4M x 36 |
(1) 8M x 36 |
|
48MB |
(1) 8M x 36 |
(1) 4M x 36 |
|
64MB |
(1) 8M x 36 |
(1) 8M x 36 |
|
CACHE CONFIGURATION | |
|
Size |
Bank 0 |
|
256KB |
(9) 32K x 8 |
|
Note: Cache is factory installed and is not configurable. | |
|
CPU SPEED CONFIGURATION | |||||
|
Speed |
J12 |
J13 |
J14 |
J15 |
J23 |
|
66iMHz WT |
1 & 3, 2 & 4 |
1 & 3, 2 & 4 |
1 & 2 |
1 & 2 |
1 & 3 |
|
66iMHz WB |
1 & 3, 2 & 4 |
1 & 3, 2 & 4 |
1 & 2 |
2 & 3 |
1 & 3 |
|
100iMHz WT |
3 & 5, 4 & 6 |
3 & 5, 4 & 6 |
2 & 3 |
1 & 2 |
1 & 3 |
|
100iMHz WB |
3 & 5, 4 & 6 |
3 & 5, 4 & 6 |
2 & 3 |
2 & 3 |
1 & 3 |
|
Note: Pins designated should be in the closed position. | |||||
|
VRAM CONFIGURATION | ||
|
Size |
Bank 0 |
Bank 1 |
|
1MB |
(2) 256K x 16 |
NONE |
|
2MB |
(2) 256K x 16 |
(2) 256K x 16 |