INTERPHASE CORPORATION

V/ATM 5215

NIC Type

ATM (OC-3c)

Processor

Motorola 68EC040

Processor Speed

20/25MHz

Maximum Onboard Memory

512KB SRAM/4MB SRAM

Cache

1024KB SRAM

I/O Options

Serial port (exact location and function unidentified)

Boot ROM

Not available

Network Transfer Rate

155Mbps

Topology

Unidentified

Wire Type

Fiber optic cable

Data Bus

VME double

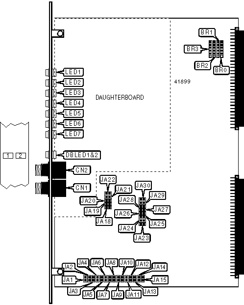
CONNECTIONS

Function

Label

Function

Label

Fiber optic transmit cable connector

CN1

Fiber optic receive cable connector

CN2

USER CONFIGURABLE SETTINGS

Setting

Label

Position

»

Power-on self-test enabled

JA1

Open

 

Power-on self-test disabled

JA1

Closed

»

XON/XOFF flow control disabled

JA2

Open

 

XON/XOFF flow control enabled

JA2

Closed

»

Factory configured - do not alter

JA3

Open

»

Factory configured - do not alter

JA4

Open

»

Factory configured - do not alter

JA5

Open

»

Serial port speed is 38.4K00bps

JA6

Open

 

Serial port speed is 9600bps

JA6

Closed

»

Processor speed is 25MHz

JA7

Open

 

Processor speed is 20MHz

JA7

Closed

»

Cache enabled

JA8

Open

 

Cache disabled

JA8

Closed

»

Factory configured - do not alter

JA9

Open

»

Factory configured - do not alter

JA10

Open

»

Serial port disabled

JA11

Open

 

Serial port enabled

JA11

Closed

»

GDB debug mode disabled

JA12

Open

 

GDB debug mode enabled

JA12

Closed

»

DTACK signal not filtered

JA13

Closed

 

DTACK signal filtered

JA13

Open

»

Card will request VME bus even when its request level is unavailable

JA14

Open

 

Card will not request VME bus until its request level is available

JA14

Closed

»

Card will use standard release mode for releasing the VME bus

JA15

Open

 

Card will use early release mode for releasing the VME bus

JA15

Closed

»

Short I/O size is 512 bytes

JA18

Closed

 

Short I/O size is 2048 bytes

JA18

Open

»

VRAM buffer not accessible to VME A24 space

JA19

Closed

 

VRAM buffer is accessible to VME A24 space

JA19

Open

»

VRAM allows non-privileged or privileged address modifiers

JA20

Closed

 

VRAM allows privileged address modifiers only

JA20

Open

»

Factory configured - do not alter

JA21

Open

»

Factory configured - do not alter

JA22

Open

 

Short I/O compare circuitry to accept only privileged address modifiers

JA23

Open

 

Short I/O compare circuitry to accept both privileged and

non-privileged address modifiers.

JA23

Closed

Note:The manufacturer suggests that JA18 remain closed.

Not all boards may support VRAM buffer access in VME A24 space (jumper JA19). Contact the manufacturer for more information.

If jumpers JA16 and JA17 are installed on your board they should remain open.

INTERRUPT REQUEST PRIORITY SELECTION

Setting

BR0

BR1

BR2

BR3

0

1 & 2, 3 & 4, 5 & 6

4 & 5

4 & 5

4 & 5

1

4 & 5

1 & 2, 3 & 4, 5 & 6

4 & 5

4 & 5

2

4 & 5

4 & 5

1 & 2, 3 & 4, 5 & 6

4 & 5

3

4 & 5

4 & 5

4 & 5

1 & 2, 3 & 4, 5 & 6

Note:Pins designated are in the closed position.

SHORT I/O BASE ADDRESS SELECTION

Setting

JA24

JA25

JA26

JA27

JA28

JA29

JA30

 

0000h

Closed

Closed

Closed

Closed

Closed

Closed

Closed

 

0200h

Closed

Closed

Closed

Closed

Closed

Closed

Open

 

0400h

Closed

Closed

Closed

Closed

Closed

Open

Closed

 

0600h

Closed

Closed

Closed

Closed

Closed

Open

Open

 

0800h

Closed

Open

Open

Closed

Closed

Closed

Closed

»

6000h

Closed

Open

Open

Closed

Closed

Closed

Closed

 

F600h

Open

Open

Open

Open

Closed

Open

Open

 

F800h

Open

Open

Open

Open

Open

Closed

Closed

 

FA00h

Open

Open

Open

Open

Open

Closed

Open

 

FC00h

Open

Open

Open

Open

Open

Open

Closed

 

FE00h

Open

Open

Open

Open

Open

Open

Open

Note: A total of 128 base address settings are available. The jumpers are a binary representation of the decimal memory addresses. JA24 is the Most Significant Bit and jumper JA30 is the Least Significant Bit. The jumpers have the following decimal values: JA24=32768, JA25=16384, JA26=8192, JA27=4096, JA28=2048, JA29=1024, JA30=512. Open the jumpers and add the values of the jumpers that are open to obtain the correct memory address. (Open=1, Closed=0)

DIAGNOSTIC LED(S)

LED1 Color

LED1 Status

LED5 Status

LED6 Status

LED7 Status

Condition

Red

On

Blinking

Off

Off

Memory diagnostic test failed

Red

On

Off

Blinking

Off

DMA diagnostic test failed

Red

On

Blinking

Blinking

Off

FE diagnostic test failed

Red

On

Off

Off

On

Firmware panic condition occurred

Red

On

On

Off

On

VME bus error occurred

Red

On

Off

On

On

VME bus timeout occurred

Red

On

Blinking

Blinking

Blinking

Power-on reset in progress

Red

On

On

On

On

Power-on reset in progress

Green

On

Blinking

Blinking

Blinking

Common Boot Interface ready

Green

On

Cycle

Cycle

Cycle

Adapter is active

N/A

Off

N/A

N/A

N/A

Power is off or board is improperly installed

DIAGNOSTIC LED(S) (CON'T)

LED

Color

Status

Condition

LED2

Unidentified

On

Board is accessing SRAM

LED2

Unidentified

Off

Board is not accessing SRAM

LED3

Unidentified

On

Board is accessing VRAM

LED3

Unidentified

Off

Board is not accessing VRAM

LED4

Unidentified

On

VME bus is performing DMA transfer to board

LED4

Unidentified

Off

VME bus is not performing DMA transfer to board

DBLED1

Green

On

Network connection is good

DBLED1

Green

Off

Network connection is broken

DBLED2

Yellow

On

Power-on reset in progress

DBLED2

Yellow

Blinking

Daughterboard is initialized and functioning

DBLED2

Yellow

Off

Power-on reset complete

Note:The term 'Cycle' in reference to LED5-LED7 indicated that the LEDs are turning on in sequence, one after the other.

The colors of LED5-LED7 are unidentified.

DBLED1 and DBLED2 are on the daughterboard.