IBM CORPORATION

OPTIONS 20/40GB, 8mm. INTERNAL TAPE

Device Type

Internal Tape Drive

Interface

SCSI-2 Fast/Wide

Format

8mm

Sustained Transfer Rate

3 MBPS, 6 MBPS

Size

5.25 in. quarter height

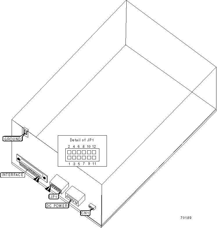
View

Top

CONNECTIONS

Function

Label

Service port

CN1

USER CONFIGURABLE SETTINGS

Setting

Position

Termination enabled

Termination plug installed

Termination disabled

No termination plug installed

Note: If the drive is at the end of the SCSI chain, then you must install a terminator plug into the SCSI interface first and then plug the SCSI cable into the plug.

DRIVE SELECT ID

Drive ID

JP1/1&2

JP1/3&4

JP1/5&6

JP1/7&8

JP1/9&10

JP1/11&12

0

Open

Open

Open

Open

Open

Open

1

Open

Open

Open

Open

Open

Closed

2

Open

Open

Open

Open

Closed

Open

3

Open

Open

Open

Open

Closed

Closed

4

Open

Open

Open

Closed

Open

Open

5

Open

Open

Open

Closed

Open

Closed

6

Open

Open

Open

Closed

Closed

Open

7

Open

Open

Open

Closed

Closed

Closed

8

Open

Open

Closed

Open

Open

Open

9

Open

Open

Closed

Open

Open

Closed

10

Open

Open

Closed

Open

Closed

Open

11

Open

Open

Closed

Open

Closed

Closed

12

Open

Open

Closed

Closed

Open

Open

13

Open

Open

Closed

Closed

Open

Closed

14

Open

Open

Closed

Closed

Closed

Open

15

Open

Open

Closed

Closed

Closed

Closed

MANUFACTURERS RECOMMENDED MEDIA

Tape

IBM 59H2679

Sony QGD-170ME

Exabyte EXATAPE AME

Note: The tape capacities are not specified, however, the maximum compressed capacity is 40GB and the maximum capacity without compression is 20GB.

DIAGNOSTIC LED(S)

LED

Color

Status

Condition

LED1

Amber

Blinking

Error has occurred

LED1

Amber

On

Tape drive needs cleaning

LED1

Amber

Off

Tape drive is functioning properly

LED2

Green

On

Tape cartridge is loaded and functioning properly

LED2

Green

Off

No tape cartridge is loaded

LED3

Green

Blinking

Tape is in motion

LED3

Green

Off

Tape is not in use