MOUNTAIN COMPUTER, INC.
TD4440
|
Device Type |
Internal Tape Drive |
|
Interface |
Floppy |
|
Format |
QIC-DC2000 |
|
Sustained Transfer Rate |
500KBPS |
|
Size |
5.25 in. half height |
|
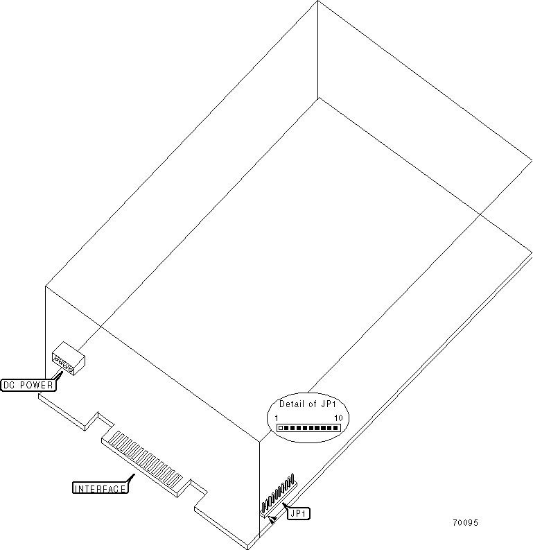
View |
Bottom |
|
USER CONFIGURABLE SETTINGS | |||
|
Setting |
Label |
Position | |
| » |
Factory configured - do not alter |
JP1/Pins 9 & 10 |
Unidentified |
|
DRIVE SELECT | |
|
Setting |
JP1 |
|
Drive one in four drive system |
Pins 1 & 2 closed |
|
Drive two in four drive system |
Pins 3 & 4 closed |
|
Drive three in four drive system |
Pins 5 & 6 closed |
|
Drive four in four drive system |
Pins 7 & 8 closed |
|
MANUFACTURERS RECOMMENDED MEDIA | |
|
Tape |
Capacity |
|
QIC-DC2000 |
44.6 MB |