CREATIVE LABS, INC.
INTERNAL CD-ROM DRIVE
|
Device Type |
CD-ROM |
|
Interface |
ATAPI |
|
Spin Rate |
2x |
|
Formats Supported |
CD-XA (Extended Architecture), multi-session |
|
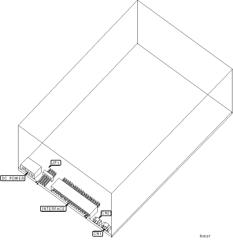
View |
Top |
|
CONNECTIONS | |||
|
Function |
Label |
Function |
Label |
|
Audio line out |
CN1 |
EIAJ (Digital) out |
CN2 |
|
DRIVE SELECT ID | ||||
|
Drive ID |
JP1/1 |
JP1/2 |
JP1/3 |
JP1/4 |
|
0 |
Closed |
Open |
Open |
Open |
|
1 |
Open |
Closed |
Open |
Open |
|
2 |
Open |
Open |
Closed |
Open |
|
3 |
Open |
Open |
Open |
Closed |