NEC TECHNOLOGIES, INC.
CDR-602
|
Device Type |
External CD-ROM |
|
Interface |
SCSI-2 |
|
Spin Rate |
6x |
|
Formats Supported Read |
CD-XA Mode 2/Form 1 & 2, CD-DA, CD-I (FMV), CD-ROM (Mode 1 & Mode 2), Video CD, Red & Yellow Book, CD-Plus, Photo CD |
|
View |
Top |
|
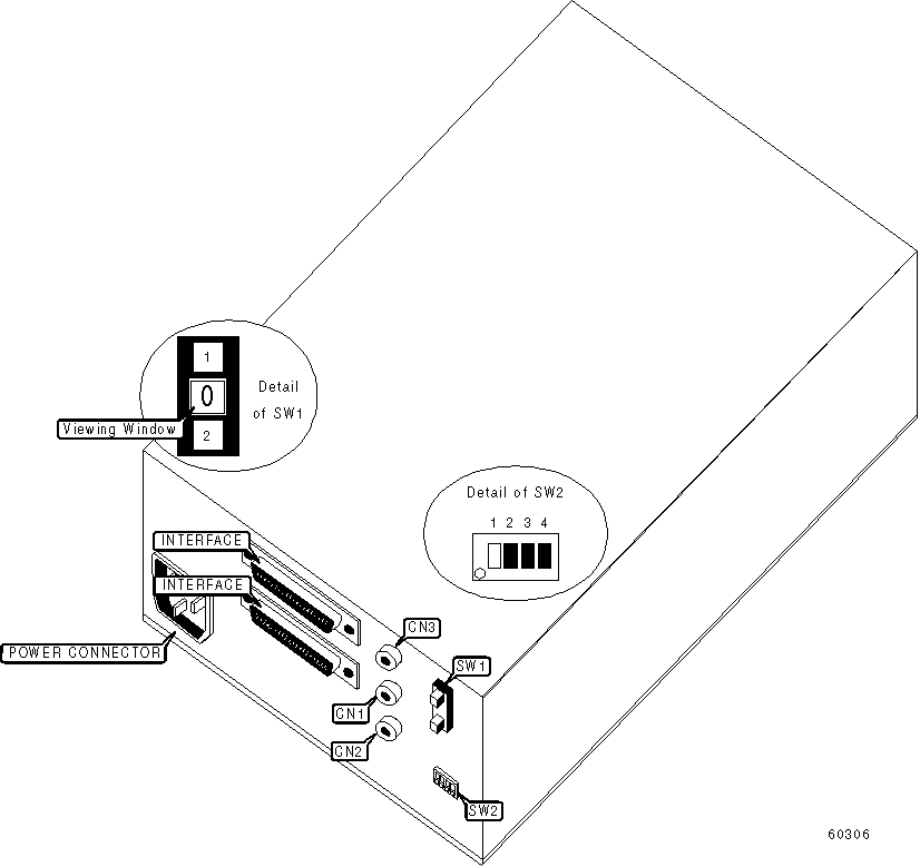
CONNECTIONS | |||
|
Function |
Label |
Function |
Label |
|
Analog audio out connector (Left channel) |
CN1 |
Digital audio out connector |
CN3 |
|
Analog audio out connector (Right channel) |
CN2 | ||
|
USER CONFIGURABLE SETTINGS | |||
|
Setting |
Label |
Position | |
| » |
Factory configured - do not alter |
SW2/1 |
Off |
| » |
Factory configured - do not alter |
SW2/2 |
On |
| » |
Factory configured - do not alter |
SW2/3 |
Off |
| » |
Factory configured - do not alter |
SW2/4 |
Off |
|
DRIVE SELECT ID |
|
Note: SCSI ID is selected by activating SW1 until the desired number is displayed in the viewing window. |
|
ERROR CODES | |
|
Power On Initialization Errors | |
|
On power up, if the LCD screen displays E or EE , check the following 1.If an empty caddy is inserted or partially inserted in the drive, remove it and restart the drive. 2.Turn the drive, disconnect the SCSI I/O cables and then turn the drive back on. If the problem still occurs the drive is either getting insufficent power or is broken. Check the power and if its good, call Tech Support. | |
|
Diagnostic Mode | |
|
To Start Diagnostic mode 1.Put any data CD into the caddy and insert the caddy into the drive. 2.Restart the drive while holding the Play/Pause button on the front panel If there are any problems the error code will be displayed in the LCD window, or if no problems are found then ON will be displayed | |
|
Error Codes |
Action |
|
E0 or E1 |
Make sure there is a CD in the caddy and that the caddy is fully inserted into the drive. If the problem persists, contact Tech Support. |
|
E2, E3 or E4 |
The drive is unable to read the CD. Insure that the CD in the caddy is a data CD, not a audio CD. Try another CD, to determine if the problem is limited to one disc, or the drive. If the problem persists, contact Tech Support. |
|
E5, E6 or E7 |
Possible hardware failure, contact Tech Support. |