NEC TECHNOLOGIES, INC.
CDR-C302
|
Device Type |
External CD-ROM |
|
Interface |
SCSI |
|
Spin Rate |
4x |
|
Formats Supported Read |
CD-XA Mode 2/Form 1 & 2, CD-DA, CD-I (FMV), CD-ROM (Mode 1 & Mode 2), Video CD, Red & Yellow Book, CD-Plus, Photo CD |
|
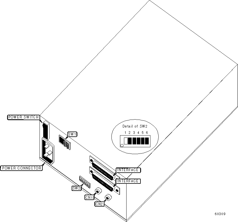
View |
Top |
|
CONNECTIONS | |||
|
Function |
Label |
Function |
Label |
|
Analog audio out connector (Right channel) |
CN1 |
Analog audio out connector (Left channel) |
CN2 |
|
USER CONFIGURABLE SETTINGS | |||
|
Setting |
Label |
Position | |
| » |
Voltage set at 120V |
SW1 |
Left |
|
Voltage set at 220-240V |
SW1 |
Right | |
| » |
Termination disabled |
SW2/1 |
Off |
|
Termination enabled |
SW2/1 |
On | |
| » |
Parity check disabled |
SW2/2 |
Off |
|
Parity check enabled |
SW2/2 |
On | |
| » |
Factory configured - do not alter |
SW2/3 |
On |
|
DRIVE SELECT ID | |||
|
Drive ID |
SW2/4 |
SW2/5 |
SW2/6 |
|
0 |
Open |
Open |
Open |
|
1 |
Open |
Open |
Closed |
|
2 |
Open |
Closed |
Open |
|
3 |
Open |
Closed |
Closed |
|
4 |
Closed |
Open |
Open |
|
5 |
Closed |
Open |
Closed |
|
6 |
Closed |
Closed |
Open |
|
7 |
Closed |
Closed |
Closed |