PLEXTOR
PX-R412CSE
|
Device Type |
External CD Recorder/Reader |
|
Interface |
SCSI |
|
Spin Rate (Read/Write) |
1X, 2X, 4X, 8X 12X (Read) / 1X, 2X, 4x (Write) |
|
Formats Supported Read |
CD-XA, CD-DA, CD-R, CD-I, CD-ROM (Mode 1 & Mode 2), Photo-CD, Video CD, Red & Yellow Book, CD-Plus, CD-Extra |
|
Formats Supported Write |
CD-XA, CD-DA, CD-R, CD-I, CD-ROM (Mode 1 & Mode 2), Photo-CD, Video CD, Red & Yellow Book, CD-Plus, Enhanced CD, CD+G, CD-Midi, CD-Text |
|
View |
Top |
|
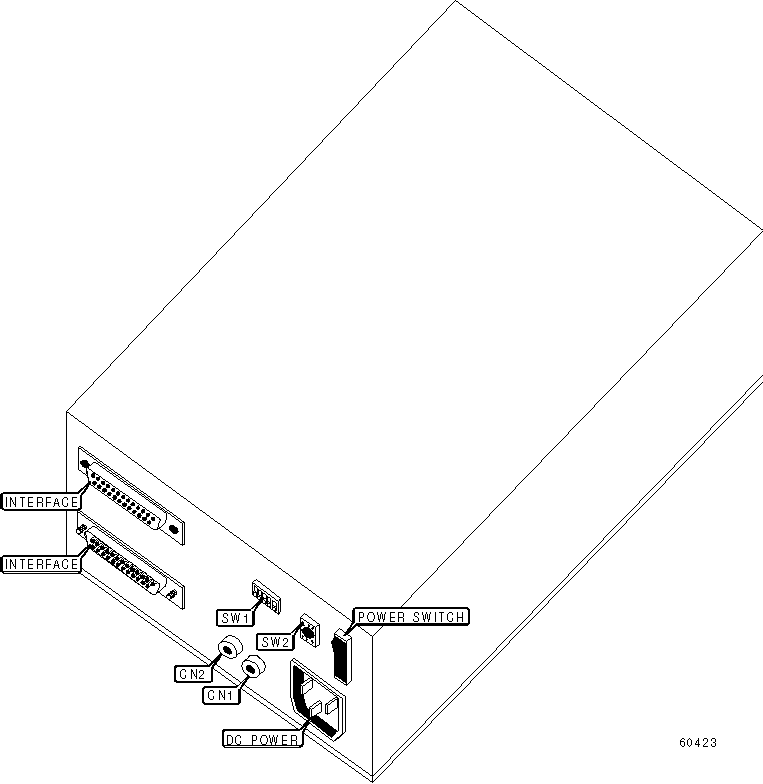
CONNECTIONS |
||||||
|
Function |
Label |
Function |
Label |
|||
|
Audio line out - left |
CN1 |
Audio line out - right |
CN2 |
|||
|
DRIVE SELECT ID |
|
To set the SCSI ID, turn the dial on SW2 to the SCSI ID number that you would like to select. The default SCSI ID setting is 4. |
|
USER CONFIGURABLE SETTINGS |
||
|
Setting |
Label |
Position |
|
í Parity check enabled |
SW1/1 |
On |
|
Parity check disabled |
SW1/1 |
Off |
|
í Termination enabled |
SW1/2 |
On |
|
Termination disabled |
SW1/2 |
Off |
|
í Factory configured - do not alter |
SW1/3 |
Off |
|
í Block mode disabled |
SW1/4 |
Off |
|
Block mode enabled |
SW1/4 |
On |
|
í Flash upgrade disabled |
SW1/5 |
Off |
|
Flash upgrade enabled |
SW1/5 |
On |

|
CONNECTIONS |
||
|
Function |
Label |
|
|
Headphone jack |
CN3 |
|
|
DIAGNOSTIC LED(S) |
|||
|
LED |
Color |
Status |
Condition |
|
LED1 |
Orange |
On |
Recording at 1X |
|
LED1 |
Orange |
Off |
Recording at 2X or not recording at all |
|
LED2 |
Orange |
On |
Recording at 2X |
|
LED2 |
Orange |
Off |
Recording at 1X or not recording at all |
|
LED3 |
Green |
On |
Power is on and no disc is loaded in drive |
|
LED3 |
Green |
Blinking |
Disc is being accessed by drive |
|
LED4 |
Green |
On |
Power is on and disc is loaded in drive |
|
LED4 |
Green |
Off |
Power is off |
|
Note: When drive is recording at 4X, both LED1 and LED2 will be on at the same time. |
|||