SONY CORPORATION

CDU-6211

Device Type

CD-ROM

Interface

SCSI

Spin Rate

1x

Formats Supported Read

CD-DA, CD-ROM (Mode 1 & Mode 2), Red & Yellow Book

View

Top

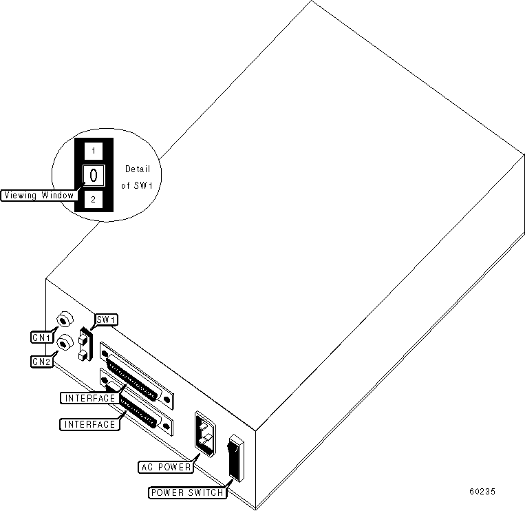
CONNECTIONS

Function

Label

Function

Label

CD Audio out - left channel

CN1

CD Audio out - right channel

CN2

DRIVE SELECT ID

Drive ID

SW1

Lower

Button 1

Higher

Button 2

Note: Push SW1/button 1 to select a lower SCSI ID number. Push SW1/button 2 to select a higher SCSI ID number. If number shown in viewing window is ‘0’ do not push button 1. If number shown in viewing window is 7, do not push button 2.