SONY CORPORATION

CDW-900E

Device Type

External CD-ROM

Interface

SCSI

Spin Rate (Read/Write)

Unidentified

Formats Supported Read

Unidentified

Formats Supported Write

Unidentified

View

Top

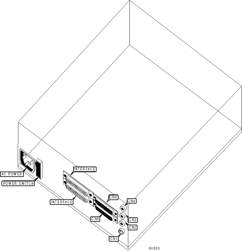
CONNECTIONS

Function

Label

Function

Label

Auxilary line in

CN1

Data line out

CN4

Digital audio line out

CN2

Control I/F in

CN5

Data line in

CN3

Control I/F out

CN6

USER CONFIGURABLE SETTINGS

Setting

Label

Position

»

Parity check enabled

SW1/4

On

 

Parity check disabled

SW1/4

Off

»

Factory configured - do not alter

SW1/5

Reserved

»

Terminator power enabled

SW1/6

On

 

Terminator power disabled

SW1/6

Off

»

Factory configured - do not alter

SW1/7

Reserved

»

Encoder enabled

SW1/8

On

 

Encoder disabled

SW1/8

Off

»

Factory configured - do not alter

SW2/5

Reserved

»

Data writing enabled

SW2/6

On

 

Data writing disabled

SW2/6

Off

»

Control I/F disabled

SW2/7

On

 

Control I/F enabled

SW2/7

Off

»

Termination enabled

SW2/8

On

 

Termination disabled

SW2/8

Off

Note: The location of SW1 is unidentified.

DRIVE SELECT ID

SCSI ID

SW1/1

SW1/2

SW1/3

 

0

Off

Off

Off

»

1

On

Off

Off

 

2

Off

On

Off

 

3

On

On

Off

 

4

Off

Off

On

 

5

On

Off

On

 

6

Off

On

On

 

7

On

On

On

Note: The location of SW1 is unidentified.

WRITER ID SELECTION

Writer ID

SW2/1

SW2/2

SW2/3

SW2/4

»

0

Off

Off

Off

Off

 

1

On

Off

Off

Off

 

2

Off

On

Off

Off

 

3

On

On

Off

Off

 

4

Off

Off

On

Off

 

5

On

Off

On

Off

 

6

Off

On

On

Off

 

7

On

On

On

Off

 

8

Off

Off

Off

On

 

9

On

Off

Off

On

 

10

Off

On

Off

On

 

11

On

On

Off

On

 

12

Off

Off

On

On

 

13

On

Off

On

On

 

14

Off

On

On

On

 

15

On

On

On

On

Note: The location of SW2 is unidentified.