SONY CORPORATION

CDU-7205

Device Type

External CD-ROM

Interface

Sony

Spin Rate

Unidentified

Formats Supported

CD-XA, CD-ROM (Mode 1 & Mode 2), Photo-CD, CD-DA

View

Top

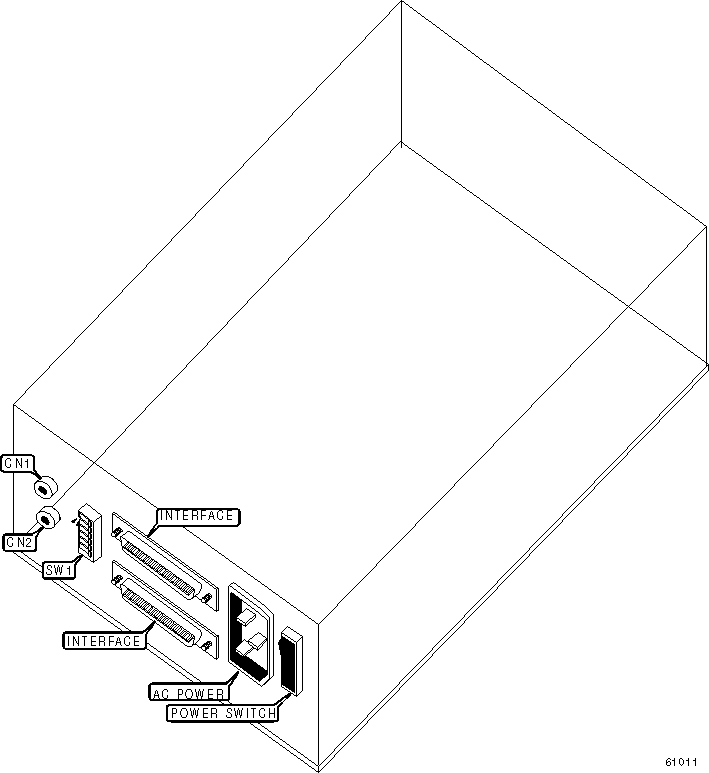
CONNECTIONS

Function

Label

Function

Label

Audio line out - left

CN1

Audio line out - right

CN2

USER CONFIGURABLE SETTINGS

Setting

Label

Position

»

Factory configured - do not alter (DRQ)

SW1/5

Unidentified

 

Termination enabled

SW1/6

On

 

Termination disabled

SW1/6

Off

DRIVE SELECT ID

Drive ID

SW1/1

SW1/2

SW1/3

SW1/4

O

On

Off

Off

Off

1

Off

On

Off

Off

2

Off

Off

On

Off

3

Off

Off

Off

On