IMAGRAPH CORPORATION

IMASCAN PRECISION/CHROMA-P VL

Card Type

Video card

Video Chip Set

Unidentified

Maximum video Memory

Unidentified

Video Type supported

XVGA

Highest Resolution supported

1280x1024

Data Bus

32-bit VESA Local Bus

   

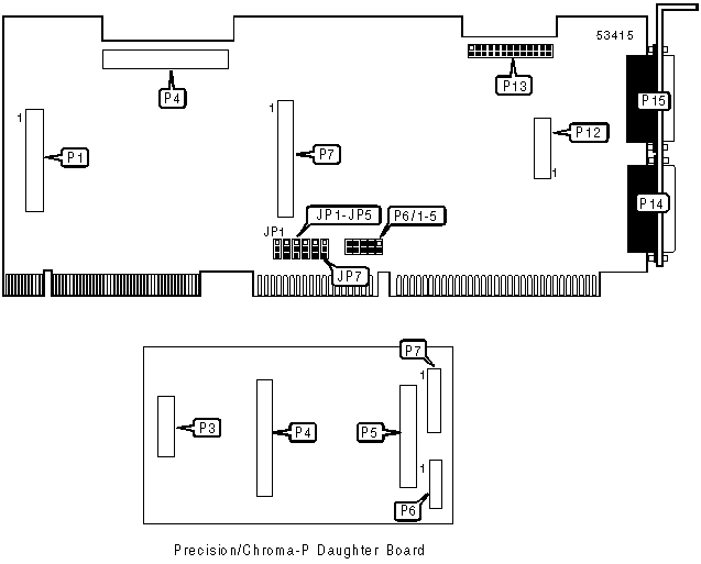
MAIN BOARD CONNECTIONS

Function

Label

Function

Label

Daughter board connector

P1

VGA feature connector

P13

Image Channel 8/16/24 connector

P4

15-pin analog video port - input

P14

Daughter board connector

P7

15-pin analog video port - output

P15

Daughter board connector

P12

   

PRECISION DAUGHTER BOARD CONNECTIONS

Function

Label

Function

Label

Connector to main board

P3

Digital port expansion connector

P6

Connector to main board

P4

8-bit digital input connector

P7

Connector to main board

P5

   

BASE I/O ADDRESS CONFIGURATION

Jumpers JP1-JP7 are used to set base I/O address. The settings are unidentified.

INTERRUPT SELECTION

IRQ

P6/1

P6/2

P6/3

P6/4

P6/5

9

Closed

Open

Open

Open

Open

10

Open

Closed

Open

Open

Open

11

Open

Open

Closed

Open

Open

12

Open

Open

Open

Closed

Open

15

Open

Open

Open

Open

Closed

MISCELLANEOUS TECHNICAL NOTES

With only the main board installed, the analog video source capability is Chroma composite and Chroma

S-video.

With the daughter board installed the analog video source capability is Chroma composite, Chroma S-video, mono composite, mono with separate composite sync, mono with separate hsync and vsync, RGB composite, RGB with separate composite sync, RGB with separate hsync and vsync.